# clear all variables
%reset -f 15 直方图
15.1 基本原理
直方图(Histogram)是一种常用的数据可视化工具,用于展示数据的分布情况。通过将数据分成若干区间(bins),并统计每个区间中的数据点数目,并以矩形的高度表示频数、频率或密度。直方图能够直观地反映数据的集中趋势、离散程度以及分布形态。
设有一组日收益率数据 \(\{r_1, r_2, \ldots, r_n\}\),我们将其划分为 \(K\) 个等宽的区间,每个区间的宽度为:
\[ h = \frac{\max(r) - \min(r)}{K} \]
第 \(k\) 个区间为 \([a_k, a_{k+1})\)。绘图过程中,横轴表示收益率区间,纵轴有三种主要表示方式:
- 频数 (Frequency):矩形的高度为 \(n_k\),表示该区间内的数据点数量。
- 频率 (Relative Frequency):矩形的高度为 \(p_k = \frac{n_k}{n}\),表示该区间内数据点占总数据点的比例。有时也称为归一化频数或占比 (Proportion)。
- 密度 (Density):矩形的高度为 \(f_k = \frac{p_k}{h} = \frac{n_k}{n \cdot h}\),表示单位区间内的频率。
15.2 一个简单的例子
为了理解直方图的用途,我们先看一个简单的例子。某学习小组包括 10 名学生,年龄介于 16 岁到 26 岁之间。
import numpy as np
# Generate the age distribution array
ages = np.array([16] + [18] * 4 + [19] * 4 + [26])
print("Generated Ages:", ages)
print("Number of Students:", len(ages))Generated Ages: [16 18 18 18 18 19 19 19 19 26]
Number of Students: 10
由于数据量很小,细心的读者可能已经算出了每个年龄的学生人数:16 岁 1 人,18 岁 4 人,19 岁 4 人,26 岁 1 人,甚至会列出如下表格:
| 年龄 | 16 | 18 | 19 | 26 |
|---|---|---|---|---|
| 人数 | 1 | 4 | 4 | 1 |
通过这种方式,我们可以清楚地看到每个年龄段的学生人数分布情况。在制作上述表格的过程中,我们其实是对原数据进行了分组统计:将原数据分成四组,进而统计每组的人数。采用图形的方式可以更直观地展示上述信息:

15.3 频数、频率与密度
频数(Frequency)是指在某个区间内观察值的个数 (\(n_k\))。
频率 是指该区间内观察值的个数 (\(n_k\)) 占总观察值个数 (\(n\)) 的比例。有时也会把「频率」称为「相对频数 (Relative Frequency)」或「占比 (proportion)」,计算公式为:
\[ p_k = \frac{n_k}{n} \]
显然,频率的总和为 1,即 \(\sum_{k=1}^{K} p_k = 1\)。
密度(Density)是指单位区间内的频率,通常用于归一化处理。密度可以通过以下公式计算: \[ f_k = \frac{p_k}{h} = \frac{n_k}{n h} \]
其中,\(f_k\) 是第 \(k\) 个区间的密度,\(h\) 是区间宽度。密度的总和不一定为 1,而是满足 \(\sum_{k=1}^{K} f_k \cdot h = 1\)。对于连续变量,当区间宽度趋近于 0 时,密度函数的极限就是概率密度函数(PDF)。
此外,绘制直方图时,若纵轴是频率,则取值范围为 \([0, 1]\);若纵轴是密度,则取值范围为 \([0, \infty)\) (因为,当 \(h\) 趋近于 0 时,\(f_k\) 可以趋近于无穷大)。
从三者的定义也可以看出,无论纵轴为频数、频率还是密度,最终的直方图形状是一样的,只是纵轴的数值不同。
# 列表呈现频数、频率和密度
import pandas as pd
# 计算唯一值及其计数
unique, counts = np.unique(ages, return_counts=True)
# 计算频率
frequencies = counts / counts.sum()
# 计算带宽 h
K = 4 # Number of bins
h = (ages.max() - ages.min()) / K
print("Bandwidth (h):", h)
# 计算密度
density = frequencies / h
# 创建一个 DataFrame 包含计数、频率和密度
tabulated_ages = pd.DataFrame({
"count": counts,
"frequency": frequencies,
"density": density
}, index=unique)
# 显示更新后的表格
print(tabulated_ages)Bandwidth (h): 2.5
count frequency density
16 1 0.1 0.04
18 4 0.4 0.16
19 4 0.4 0.16
26 1 0.1 0.04
import matplotlib.pyplot as plt
import numpy as np
# 绘制图形
fig, axes = plt.subplots(1, 3, figsize=(9, 3))
# 子图 1: 频数分布柱状图
axes[0].bar(unique, counts, color='skyblue', edgecolor='black')
axes[0].set_ylabel('Frequency')
axes[0].set_yticks(range(max(counts) + 1))
# 子图 2: 频率分布柱状图
axes[1].bar(unique, frequencies, color='lightgreen', edgecolor='black')
axes[1].set_ylabel('Relative Frequency')
# 子图 3: 密度分布柱状图
axes[2].bar(unique, density, color='salmon', edgecolor='black')
axes[2].set_ylabel('Density')
plt.tight_layout()
plt.show()
15.4 直方图的绘制
简单而言,绘制直方图的基本步骤为:
- 选择区间数:根据数据的范围和分布情况,选择合适的区间数 \(K\)。
- 计算区间宽度:根据数据的最大值和最小值,计算每个区间的宽度 \(h\)。
- 统计频数:统计每个区间内的数据点数量,得到频数 \(f_k\)。
- 绘制直方图:使用绘图工具将频数、频率或密度绘制成直方图,横轴表示区间,纵轴表示频数、频率或密度。
下面做详细介绍。
假设我们有一组数据 \(\{x_1, x_2, \ldots, x_N\}\),绘制直方图的主要步骤如下: >Step 1: 确定区间总数(K)
将数据划分为 \(K\) 个区间。常见的选择区间总数的方法有:
经验法则:通常取 \(K = 10\) 或 \(K=20\)。
斯特金斯法则(Sturges’ Rule)
\[K = \lceil \log_2 N + 1 \rceil\]
其中,\(\lceil z \rceil\) 表示对 \(z\) 向上取整。
费根纳法则(Freedman-Diaconis Rule)
\[K = \lceil \frac{2 \cdot IQR \cdot N^{-\frac{1}{3}}}{h} \rceil\]
其中,\(IQR\) 为四分位距,\(h\) 为区间宽度。
相机调整法则(Rice Rule) 在 Stata 中,区间总数 \(K\) 的选取与样本数 \(N\) 有关:
\[K = \min \left\{\sqrt{N}, \frac{10 \ln(N)}{\ln(10)}\right\}\]
该方法结合平方根法则和对数法则,适用于不同规模的数据集。当 \(N<784\) 时,可直接采用 \(\sqrt{N}\) 快速计算。
Step 2: 确定区间宽度
区间宽度 \(h\) 根据数据的范围和区间总数 \(K\) 确定: \[ h = \frac{\max(x) - \min(x)}{K} \]
Step 3: 确定区间边界
设数据的最小值为 \(x_{\min}\),最大值为 \(x_{\max}\),则区间的边界可以表示为:
\[ b_k = x_{\min} + (k-1) \cdot h \quad \text{for } k = 1, 2, \ldots, K+1 \]
每个区间为 \([b_k, b_{k+1})\),最后一个区间为 \([b_K, b_{K+1}]\)。
Step 4: 统计每个区间的观察值个数
统计每个区间内的观察值个数,即每个区间的频数 \(f_k\):
\[ f_k = \sum_{j=1}^{N} I(b_k \leq x_j < b_{k+1}) \quad \text{for } k = 1, 2, \ldots, K \]
其中 \(I(\cdot)\) 为指示函数,当条件为真时,取值为 \(1\),否则取值为 \(0\)。
Step 5: 绘制直方图
绘制直方图时,将每个区间的频数 \(n_k\) 作为柱状图的高度。对于区间 \([b_k, b_{k+1})\),其对应的柱状图高度为 \(n_k\),宽度为 \(h\)。
当然,也可以根据需要用频率 (\(p_k\)) 或密度 (\(f_k\)) 来绘制直方图。
15.5 更为严谨的表述
Source: Wasserman-2006-all_of_nonparametric_statistics.pdf, Section 6.2 Histograms.
Perhaps the simplest nonparametric density estimator is the histogram. Suppose \(f\) has its support on some interval which, without loss of generality, we take to be \([0,1]\). Let \(m\) be an integer and define bins
\[ B_1=\left[0, \frac{1}{m}\right), \quad B_2=\left[\frac{1}{m}, \frac{2}{m}\right), \quad \ldots, \quad B_m=\left[\frac{m-1}{m}, 1\right] . \]
Define the binwidth \(h=1 / m\), let \(Y_j\) be the number of observations in \(B_j\), let \(\widehat{p}_j=Y_j / n\) and let \(p_j=\int_{B_j} f(u) d u\).
The histogram estimator is defined by
\[ \widehat{f}_n(x)=\sum_{j=1}^m \frac{\widehat{p}_j}{h} I\left(x \in B_j\right) \]
To understand the motivation for this estimator, note that, for \(x \in B_j\) and \(h\) small,
\[ \mathbb{E}\left(\widehat{f}_n(x)\right)=\frac{\mathbb{E}\left(\widehat{p}_j\right)}{h}=\frac{p_j}{h}=\frac{\int_{B_j} f(u) d u}{h} \approx \frac{f(x) h}{h}=f(x) . \]
15.6 Python 实操
'''
**提示词**
生成 age 变量,取值范围 16-35 岁,N = 100,基本服从正态分布。
然后绘制直方图,并给出解释,尤其是带宽的选择。
'''
import numpy as np
import matplotlib.pyplot as plt
# 生成年龄分布数据
np.random.seed(1234) # For reproducibility
age = np.random.normal(loc=21, scale=7, size=100).astype(int)
age = age[(age >= 16) & (age <= 35)] # Restrict values to the range 16-35
# 绘制直方图
plt.figure(figsize=(3, 3))
plt.hist(age, edgecolor='black', alpha=0.7)
plt.show()
本例中,我们只在 plt.hist() 函数中指定了变量名 age,而没有指定 bins 和 rwidth 参数。此时,函数会自动选择合适的区间数量和宽度。根据数据的分布情况,函数会将数据划分为 10 个区间,并计算每个区间内的数据点数量。
我们也可以自行制定 bins 和 rwidth 参数。如下命令的效果与上面相同:
K = 10 # Number of bins
h = (age.max() - age.min()) / K # Bandwidth
# 指定 bins 数量
plt.hist(age, bins=K, edgecolor='black', alpha=0.7)
# 指定 rwidth
plt.hist(age, rwidth=h, edgecolor='black', alpha=0.7)'''Prompt
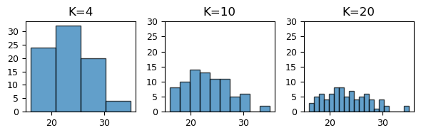
绘制一行图形,3 个子图,分别设定 K=4, K=10, K=20。
横轴刻度采用图形标题,横轴和纵轴标题等信息,做最基本的图形即可
'''
fig, axes = plt.subplots(1, 3, figsize=(6, 2)) # 3 个子图
K_values = [4, 10, 20] # 设置三种 K 值
# Plot histograms for each K
for i, K in enumerate(K_values):
axes[i].hist(age, bins=K, edgecolor='black', alpha=0.7)
axes[i].set_title(f'K={K}') # 设置标题
axes[i].set_yticks(range(0, 32, 5)) # 重要!三个子图的 y 轴刻度一致
plt.tight_layout()
plt.show()
从上图中可以看出:
不同的 bins 会导致直方图的分组方式不同,从而影响数据分布的可视化效果。较少的 bins 会导致信息的过度简化,而较多的 bins 则可能使图形过于复杂,难以观察整体趋势。
为了增加对比对,我们设定了
axes[i].set_yticks(range(0, 32, 5))。可以看出,当我们划分的组数较多时 (bins值较大),落入每个区间的数据点数量自然会相对变少,导致直方图的高度不均匀,且可能出现一些区间的高度为 0 的情况。因此,过大的bins值虽然能够提供更精细的分布信息,但也可能导致我们「只见树木,不见森林」。
多数情况下,我们都无需手动指定 bins 和 rwidth 参数,直接使用 plt.hist() 函数自动选择的最优值即可。
15.6.1 plt.hist() 函数详解
plt.hist() 函数是 matplotlib 库中用于绘制直方图的函数。其基本语法如下:
plt.hist(x, bins=None, range=None, density=False,
weights=None, cumulative=False, bottom=None,
histtype='bar', align='mid', orientation='vertical',
rwidth=None,
color=None, edgecolor=None, alpha=None,
label=None, stacked=False, **kwargs)其中,常用参数如下:
x:表示要绘制直方图的数据,可以是列表、数组或pandas的Series对象。bins:表示区间的数量或边界,可以是整数或列表。若为整数,则表示将数据划分为bins个等宽区间;若为列表,则表示指定每个区间的边界。如bins=20,或bins=[-0.1, -0.05, 0, 0.05, 0.1]density:布尔值,表示是否将直方图标准化为概率密度(面积为 1)。默认为False。weights:表示每个数据点的权重,可以是与x等长的数组。cumulative:布尔值,表示是否绘制累积直方图。默认为False。bottom:表示每个柱子的底部位置,可以是与x等长的数组。histtype:表示直方图的类型,可以是'bar'、'step'或'stepfilled'。align:表示柱子的对齐方式,可以是'left'、'mid'或'right'。orientation:表示柱子的方向,可以是'vertical'或'horizontal'。rwidth:表示柱子的宽度,可以是一个浮点数,表示相对于区间宽度的比例。color:表示柱子的颜色,可以是字符串或 RGB 值。edgecolor:表示柱子的边框颜色。alpha:表示柱子的透明度,可以是一个浮点数,范围在 0 到 1 之间。label:表示图例标签。stacked:布尔值,表示是否堆叠直方图。默认为False。kwargs:其他参数,可以传递给matplotlib的绘图函数,例如figsize=(10, 6)。
15.7 注意事项
在比较直方图时,为了便于观察差异,建议将直方图垂直排列,以便更直观地观察横向变化。例如,尝试比较图中顶部的两个直方图。若将两个直方图水平排列,通常会因横向偏移而难以识别它们之间的差异。

图:当排列直方图以便于比较时,建议垂直对齐以观察横向变化。
15.8 扩展阅读
15.8.1 直方图实例
This Python code creates a histogram using the Matplotlib library to visualize data about salaries in France. It was originally produced by the INSEE.

15.8.2 Python
- matplotlib - Histogram bins, density, and weight。详细介绍了 bins 的选择对直方图形状的影响,以及密度的概念。
- Scatter plot with histograms
- seaborn - distribution
15.8.3 Stata
- 万莉, 2020, Stata绘图全解:绘图语法-条形图-箱型图-散点图-矩阵图-直方图-点图-饼图, 连享会 No.34.
- 万莉, 2020, Stata:读懂直方图, 连享会 No.479.
- 刘欣妍, 史柯, 2022, Stata:描述性统计分析新命令-dstat, 连享会 No.926.
- 孙晓艺, 2024, Stata绘图大礼包:27个常用的可视化范例及代码, 连享会 No.1372.
- 汪京, 2024, multihistogram-多变量直方图, 连享会 No.1457.
- 袁子晴, 2021, 史上最牛Stata绘图模板-schemepack:酷似R中的ggplot2, 连享会 No.819.
- 谢嘉伟, 2024, Stata 绘图:binscatterhist-分仓散点图+直方图, 连享会 No.1506.
- 郑宇, 2024, Stata绘图:加权直方图, 连享会 No.1425.