核密度估计
核密度估计 (Kernel Density Estimation, KDE) 是一种用于估计未知概率密度函数的非参数方法,适用于连续型数据且不依赖于事先指定的分布形式。其基本思想是:在密度函数的每一个估计点上,根据样本点到该点的距离,使用核函数分配权重并加权平均,从而构建平滑的密度曲线。
设样本为 \(x_1, x_2, \dots, x_n\),其密度函数在任意点 \(x\) 上的估计形式为:
\[
\hat{f}_h(x) = \frac{1}{n h} \sum_{i=1}^{n} K\left( \frac{x - x_i}{h} \right)
\]
其中:
- \(K(\cdot)\) 是核函数(kernel function),通常是一个对称的概率密度函数;
- \(h > 0\) 是带宽参数(bandwidth),控制核函数的缩放程度和平滑水平;
- \(\hat{f}_h(x)\) 是点 \(x\) 处的密度估计值。
核函数
在实际应用中,核函数的选择对估计结果的影响相对较小,而带宽的设置对估计曲线的光滑程度影响较大。
核函数的作用可以理解为:在估计点 \(x\) 处,根据样本点 \(x_i\) 与 \(x\) 之间的距离,赋予不同的权重。距离 \(x\) 越近的样本点,其权重越大;距离越远,权重越小。通过对所有样本点的加权平均,得到该点的密度估计。将所有位置的估计值拼接起来,即可得到整体的密度函数曲线。
为了更清楚地理解核函数的加权机制,我们可以对距离进行标准化处理,设:
\[
u_i = \frac{X_i - c}{h}
\]
则以下两式等价:
\[
|u_i| \leq 1 \Longleftrightarrow |X_i - c| \leq h
\]
记 \(D_i = |X_i - c|\),表示第 \(i\) 个观察值与估计点 \(c\) 的距离。核函数的任务就是为每个 \(D_i\) 分配权重。
如下图所示,三种典型核函数的权重分配机制具有显著差异:

- Uniform 核:在 \(|u| \leq 1\) 范围内赋予所有观察值相同的权重,超出范围的样本点权重为 0 (相当于弃之不用)。对应的密度估计不具有平滑性,常用于教学演示。
- Triangle 核:采用线性下降的加权方式,距离估计点越近权重越大,边界处权重为 0,估计结果具有一定的连续性。
- Epanechnikov 核:采用抛物线型权重函数,在 \(u=0\) 处取得最大值,具有最小均方误差(MSE)性质,估计曲线光滑、效率较高。
- Gaussian 核:采用正态分布函数,所有样本点均有非零权重,平滑程度高,适用于大多数实际应用场景。
核函数的性质
常见核函数及其表达式:
Uniform 核函数 \(K(u) = \frac{1}{2} \cdot \mathbf{1}\{\left|u\right| \leq 1\}\) (也称为 Rectangular 核函数)
Triangle 核函数 \(K(u) = (1 - \left|u\right|) \cdot \mathbf{1}\{\left|u\right| \leq 1\}\)
Epanechnikov 核函数 \(K(u) = \frac{3}{4}(1 - u^2) \cdot \mathbf{1}\{\left|u\right| \leq 1\}\)
Quartic 核函数 \(K(u) = \frac{15}{16}(1 - u^2)^2 \cdot \mathbf{1}\{\left|u\right| \leq 1\}\)
Triweight 核函数 \(K(u) = \frac{35}{32}(1 - u^2)^3 \cdot \mathbf{1}\{\left|u\right| \leq 1\}\)
Gaussian 核函数 \(K(u) = \frac{1}{\sqrt{2\pi}} \exp\left(-\frac{u^2}{2}\right)\)
Cosinus 核函数 \(K(u) = \frac{\pi}{4} \cos\left(\frac{\pi}{2} u\right) \cdot \mathbf{1}\{\left|u\right| \leq 1\}\)

核函数通常需要满足以下数学性质:
- 非负性:\(K(u) \geq 0\)
- 单位积分:\(\int_{-\infty}^{\infty} K(u) \, du = 1\)
- 对称性:\(K(u) = K(-u)\)
- 有限的二阶矩:\(\int u^2 K(u) \, du < \infty\)
实际使用中,还有一些细节需要注意。例如,部分文献或软件将 \(\mathbf{1}\{|u| \leq 1\}\) 写为 \(\mathbf{1}\{|u| < 1\}\)。对于连续变量,两者几乎没有区别;但若数据是离散型的(如整数型变量),则可能影响边界值是否被纳入计算。
核密度估计的构造可以理解为:以每一个样本点为中心放置一个缩放后的核函数,然后在每一个估计位置 \(x\) 上,取所有样本点的核值加权平均。因此,它是一种基于样本加权“局部贡献”的整体平滑过程。
总结而言:
- 核函数定义了如何根据样本点与估计点之间的距离分配权重;
- 带宽参数决定了每个样本点的影响范围;
- 合理选择核函数和带宽参数是核密度估计中最关键的步骤;
- 核密度估计为我们提供了一种平滑、灵活且无需模型假设的分布估计方法,广泛应用于经济学、金融学、机器学习等领域的探索性数据分析任务中。
单变量核密度函数图
目的:生成模拟数据,绘制核密度函数图 - 语言:Python - N = 1000, x ~ N(10, 3), lnx = ln(x) - 绘制 x 和 lnx 的核密度函数图 - 布局:1 行 2 列
import numpy as np
import seaborn as sns
import matplotlib.pyplot as plt
# 生成模拟数据
N = 1000
np.random.seed(142) # For reproducibility
x = np.random.normal(loc=10, scale=3, size=N)
lnx = np.log(x)
plt.figure(figsize=(8, 4))
plt.subplot(1, 2, 1)
sns.kdeplot(x, label='x ~ N(10, 3)')
plt.title('KDE of x')
plt.xlabel('x')
plt.ylabel('Density')
plt.legend()
plt.subplot(1, 2, 2)
sns.kdeplot(lnx, label='ln(x)', color='orange')
plt.title('KDE of ln(x)')
plt.xlabel('ln(x)')
plt.ylabel('Density')
plt.legend()
plt.tight_layout()
plt.show()
多变量核密度函数图
- 不同时期的收入分布 - 时序
- 不同种族的收入分布 - 截面
- 联合分布
#安装依赖包
!pip install pyreadstat requests
import requests
import pyreadstat
# 设置 User-Agent 模拟浏览器访问
url = "https://www.stata-press.com/data/r17/nlsw88.dta"
headers = {
"User-Agent": "Mozilla/5.0"
}
# 下载文件并保存到本地
r = requests.get(url, headers=headers)
with open("data/nlsw88.dta", "wb") as f:
f.write(r.content)
# 用 pyreadstat 读取本地文件
df, meta = pyreadstat.read_dta("data/nlsw88.dta")
# 显示前几行
print(df.head())
idcode age race married never_married grade collgrad south smsa \
0 1 37 2 0 0 12 0 0 1
1 2 37 2 0 0 12 0 0 1
2 3 42 2 0 1 12 0 0 1
3 4 43 1 1 0 17 1 0 1
4 6 42 1 1 0 12 0 0 1
c_city industry occupation union wage hours ttl_exp tenure
0 0 5 6 1 11.739125 48 10.333334 5.333333
1 1 4 5 1 6.400963 40 13.621795 5.250000
2 1 4 3 NaN 5.016723 40 17.730770 1.250000
3 0 11 13 1 9.033813 42 13.211537 1.750000
4 0 4 6 0 8.083731 48 17.820513 17.750000
- 绘制 White (race==1) 和 Black (race==2) 的 wage 变量的核密度函数图
- 尺寸:5 x 3
- 布局:1 行 1 列,将两个核密度函数图叠加
- 颜色:White = blue, Black = red (lpattern: dash)
- 透明度:0.8
- 标题字号: 12, 图例字号: 10, 横轴和纵轴字号: 10
plt.figure(figsize=(5, 3))
sns.kdeplot(df.loc[df['race'] == 1, 'wage'],
label='White', color='blue', alpha=0.8)
sns.kdeplot(df.loc[df['race'] == 2, 'wage'],
label='Black', color='red', alpha=0.8, linestyle='--')
plt.title('KDE of Wage: White vs Black', fontsize=12)
plt.xlabel('Wage', fontsize=10)
plt.ylabel('Density', fontsize=10)
plt.legend(fontsize=10)
plt.xticks(fontsize=10)
plt.yticks(fontsize=10)
plt.tight_layout()
plt.show()
练习: 绘制 White 和 Black 两个种族的妇女的 ln(wage) 的核密度函数图
多变量核密度函数图:山脊图
- 目的:绘制多只股票 xxx 年日收益率的山脊图
- 数据来源:你选择合适的 package,适合中国大陆用户,自动在线下载
- 股票:中国移动,贵州茅台,万科A,比亚迪, 宁德时代, 南方航空, 格力电器
- 年份:2015 年 或 2024 年 或 2025 年 (可以指定一个 year 变量,我随后根据需要填写)
请帮我写一段 Python 代码,使用 akshare 下载多只 A 股股票在 2024 年的日度数据,并绘制这些股票日对数收益率的山脊图。
使用的库包括:akshare、pandas、matplotlib.pyplot、numpy、joypy。
请先设置 matplotlib 中文字体,避免中文标题乱码,并确保负号正常显示。
股票清单如下:
- 中国移动:
sh600941
- 贵州茅台:
sh600519
- 万科 A:
sz000002
- 比亚迪:
sz002594
- 宁德时代:
sz300750
- 南方航空:
sh600029
- 格力电器:
sz000651
设定年份为 2024,并自动生成起止日期:20240101 和 20241231。
用循环依次下载每只股票的日度收盘价数据。
对每只股票保留 date 和 close 两列,并完成以下处理:
- 将
date 转为日期格式;
- 按日期排序;
- 将
close 转为数值型;
- 计算日对数收益率;
- 新增一列股票名称。
将所有股票的数据合并成长表。
如果某只股票没有数据,或下载时报错,请打印提示并跳过,不要让程序中断。
删除收益率缺失值后,仅保留 stock 和 log_ret 两列用于绘图。
使用 joypy.joyplot() 按股票名称分组,绘制各只股票日对数收益率分布的山脊图。
图中要包含标题、横轴名称、纵轴名称,并设置合适的图形大小和排版。
代码要简洁、清楚,适合初学者阅读,并加上必要的中文注释。
不要封装成函数,直接给出完整代码。
#安装依赖包
!pip install akshare joypy
import akshare as ak
import pandas as pd
import matplotlib.pyplot as plt
import numpy as np
import joypy
# 设置 matplotlib 字体
plt.rcParams['font.sans-serif'] = ['Arial Unicode MS']
plt.rcParams['axes.unicode_minus'] = False
plt.rcParams['font.size'] = 12
# 股票代码字典
stock_dict = {
'中国移动': 'sh600941',
'贵州茅台': 'sh600519',
'万科A': 'sz000002',
'比亚迪': 'sz002594',
'宁德时代': 'sz300750',
'南方航空': 'sh600029',
'格力电器': 'sz000651'
}
year = 2024 # 指定年份
start_date = f'{year}0101'
end_date = f'{year}1231'
returns_list = []
for name, code in stock_dict.items():
try:
df = ak.stock_zh_a_daily(symbol=code, start_date=start_date, end_date=end_date)
if df.empty:
print(f"{name}({code})在 {year} 年无数据,跳过。")
continue
df = df[['date', 'close']]
df['date'] = pd.to_datetime(df['date'])
df.sort_values('date', inplace=True)
df['close'] = df['close'].astype(float)
# 计算对数收益率
df['log_ret'] = np.log(df['close']).diff()
df['stock'] = name
returns_list.append(df[['date', 'log_ret', 'stock']])
except Exception as e:
print(f"下载 {name}({code})时出错:{e}")
if len(returns_list) > 0:
returns_df = pd.concat(returns_list, axis=0)
returns_df = returns_df.dropna(subset=['log_ret'])
data_long = returns_df[['stock', 'log_ret']]
plt.figure(figsize=(8, 6))
joypy.joyplot(data_long, by="stock", column="log_ret",
figsize=(12, 8),
bins=50,
range_style='own',
legend=False,
overlap=1,
linewidth=1,
fade=True)
plt.title(f"{year} 年多只股票日收益率分布山脊图", fontsize=18)
plt.xlabel("日对数收益率", fontsize=14)
plt.ylabel("股票名称", fontsize=14)
plt.tight_layout()
plt.show()
else:
print("未能获得任何股票数据,无法绘图。")
<Figure size 800x600 with 0 Axes>
#平面图+叠加密度图
import akshare as ak
import pandas as pd
import matplotlib.pyplot as plt
import numpy as np
# 设置 matplotlib 字体
plt.rcParams['font.sans-serif'] = ['Arial Unicode MS']
plt.rcParams['axes.unicode_minus'] = False
plt.rcParams['font.size'] = 12
# 股票代码字典
stock_dict = {
'中国移动': 'sh600941',
'贵州茅台': 'sh600519',
'万科A': 'sz000002',
'比亚迪': 'sz002594',
'宁德时代': 'sz300750',
'南方航空': 'sh600029',
'格力电器': 'sz000651'
}
year = 2024
start_date = f'{year}0101'
end_date = f'{year}1231'
returns_list = []
for name, code in stock_dict.items():
try:
df = ak.stock_zh_a_daily(symbol=code, start_date=start_date, end_date=end_date)
if df.empty:
print(f"{name}({code})在 {year} 年无数据,跳过。")
continue
# 仅保留日期和收盘价
df = df[['date', 'close']].copy()
# 转换日期格式
df['date'] = pd.to_datetime(df['date'])
# 按日期升序排列
df = df.sort_values('date')
# 收盘价转为浮点型
df['close'] = df['close'].astype(float)
# 计算日对数收益率
df['log_ret'] = np.log(df['close']).diff()
# 添加股票名称
df['stock'] = name
# 保存所需列
returns_list.append(df[['date', 'log_ret', 'stock']])
except Exception as e:
print(f"下载 {name}({code})时出错:{e}")
if len(returns_list) > 0:
# 合并所有股票数据
returns_df = pd.concat(returns_list, axis=0)
# 删除缺失值
returns_df = returns_df.dropna(subset=['log_ret'])
# 绘制多只股票收益率密度图
plt.figure(figsize=(10, 6))
for stock_name in returns_df['stock'].unique():
sub = returns_df[returns_df['stock'] == stock_name]['log_ret']
sub.plot(kind='kde', label=stock_name)
plt.title(f"{year} 年多只股票日对数收益率分布图")
plt.xlabel("日对数收益率")
plt.ylabel("密度")
plt.legend(loc='upper right', fontsize=9)
plt.grid(alpha=0.3)
plt.tight_layout()
plt.show()
else:
print("未能获得任何股票数据,无法绘图。")
进阶用法
散点图 + 核密度函数图
penguins 数据集是一个经典的数据集,包含了三种企鹅物种(Adelie、Chinstrap 和 Gentoo)的生物测量数据。该数据集常用于统计分析和机器学习建模的教学和研究。本例中,我们抽取了三个变量:
species:企鹅的物种(Adelie、Chinstrap 或 Gentoo)。
flipper_length_mm:鳍的长度(单位:毫米)。
bill_length_mm:喙的长度(单位:毫米)。
body_mass_g:体重(单位:克)。
下图中,我们使用 seaborn 中的 jionplot 函数绘制了散点图和核密度函数图。散点图展示了每个物种的鳍长和喙长的分布情况,而核密度函数图则呈现了横轴变量 (flipper_length_mm) 和纵轴变量 (bill_length_mm) 的分布情况。
散点图反映了企鹅的喙长 (\(y\)) 与鳍长 (\(x\)) 之间的关系。可以看出,虽然三种企鹅的 \(y \sim x\) 之间都是正相关的,但 Chinstrap 类和 Gentoo 类企鹅的喙长和鳍长之间的正相关关系更强一些,而 Adelie 类企鹅的喙长和鳍长之间的正相关关系相对较弱。
密度函数图则揭示了单变量的分布特征。可以看出,平均而言,Adelie 类企鹅的喙长和鳍长都较小,而 Gentoo 类企鹅的喙长和鳍长都较大。Chinstrap 类企鹅的喙长 (\(y\)) 与 Gentoo 类企鹅的长度范围差不多,但平均而言,前者的喙更长一些;有趣的是,Chinstrap 类企鹅的鳍长 (\(x\)) 与 Adelie 类企鹅的长度范围差不多,但平均而言,前者的鳍更长一些。
虽然尚未看到三种企鹅的真实照片,但我们已经能够大致判断它们的体型特征了。
- Adelie:体型较小,喙长和鳍长都较小。
- Chinstrap:体型中等,喙长与 Gentoo 差不多;而鳍长则与 Adelie 相近。
- Gentoo:体型较大,喙长和鳍长都较大。
简言之,Adelie 是「短嘴短翅」,Chinstrap 是「长嘴短翅」,Gentoo 是「长嘴长翅」。若进一步结合散点图来看,则可以推断出:Gentoo 类企鹅群体身材较为均匀,而 Adelie 类企鹅个体之间的身材差异较大。
import seaborn as sns
# 加载 seaborn 自带的示例数据集
penguins = sns.load_dataset("penguins")
# 绘制联合分布图
sns.jointplot(
data=penguins,
x="flipper_length_mm",
y="bill_length_mm",
hue="species",
height=6
)
它们到底长啥样?
你可以在 这里 找到它们的详细介绍。有位热心的网友特意绘制了它们的合影 (从左到右依次为 Adelie、Chinstrap 和 Gentoo),如下图所示:

多个变量的情形:pairplot
在上面的例子中,我们只考虑了两个变量之间的关系。实际上,数据集中可能有多个变量,此时可以使用 seaborn 中的 pairplot 函数来绘制多个变量之间的关系图。
下面的例子中,我们同时呈现了三个变量 (flipper_length_mm、bill_length_mm 和 body_mass_g) 之间的两两配对散点图,以及单个变量的核密度函数图。与此同时,我们还使用了不同的颜色来区分不同的物种。
# Source:https://seaborn.pydata.org/tutorial/introduction.html
vlist = ["flipper_length_mm", "bill_length_mm", "body_mass_g"]
sns.pairplot(data=penguins, vars=vlist,
hue="species",
corner=True)
联合分布图
https://seaborn.pydata.org/generated/seaborn.kdeplot.html
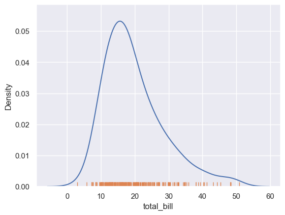
密度函数图+条形码
seaborn.rugplot
import seaborn as sns; sns.set_theme()
tips = sns.load_dataset("tips")
sns.kdeplot(data=tips, x="total_bill")
sns.rugplot(data=tips, x="total_bill")